







太陽能(PV)逆變器將太陽能板產生的直流電壓轉換成交流電壓可用于公共電網和商用電器 。 光耦為該轉換過程重要組成部分,因其能防止轉換過程中輸出端因元件損壞或傳輸失真造成的高電壓和瞬變電壓(強電)耦合到輸入端(弱電)對輸入控制電路造成影響;
當用于隔離高頻雜訊、高電壓和高電流的電路 與低電壓控制電路時,光耦可提高性能,讓印刷電路板(PCB)尺寸變得更小,且電路設計更容易。將高電壓輸出電路與低電壓控制電路隔離,亦保障了安裝、操作或修理太陽能逆變器電網的工作人員的人身安全。適用于太陽能逆變器的柵極驅動光耦 ,可驅動金屬氧化物半導體場效管(MOSFET)和絕緣閘雙極晶體管( IGBT)并能優化啟動性能、提高雜訊免疫力。

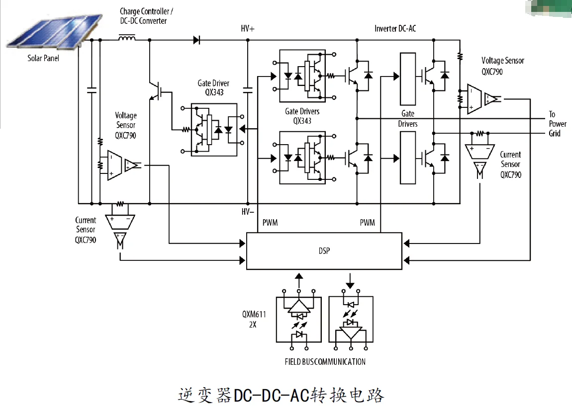
逆變器是在太陽能發電系統中,由直流低電壓轉換成正弦波 220V 家用交流電壓或并入電網的交流高電壓的設備。逆變器上需要用到晶體管光耦、高速光耦、柵極驅動光耦、智能柵極驅動光耦、光隔離運算放大器等隔離器件。深圳迪賽發科技代理群芯微全系列光耦器件,可直接替代avago,東芝等國際品牌產品,廣泛應用于光伏逆變器等新能源產品。逆變器DC-DC-AC轉換電路如下圖所示:

逆變器DC-AC功率輸出電路如下:

光伏逆變器常用的群芯微光耦型號如下:
1.晶體管光耦: QX81x 、 QX101x 、QX35x 、 QX3Hx 、 QX85x
2.高速光耦: QX6N13x 、 QXM6xx 、QX772x 、 QX053x 、 QX063x
3.柵極驅動光耦: QX314 、 QX34x 、QX350 、 QX31xx
4.智能柵極驅動光耦: QX316J 、QX33xJ
5.光隔離運算放大器: QXC790 、 QXC78、 QX7840
